Jes空💻📲
@jeshuang
84Friends 134Fans
Karma129.78
male 前往數位視界, Taiwan
@台灣台北:喜歡日本/台灣的ACDGHILMNV(動漫畫、同人、遊戲、美少女遊戲、插畫、輕小說、音樂、小說、VOCALOID)。
中央大學歌謠祭常駐在右前方第一排。
FGO JP:244113559/TW:100101363655。
Jesの空 (@jeshuang.bsky.social)
D:「npub1y03spsh8yanvcjfgw4z7fl35eejzfanf705cepvesvy4d79sye3sprphzf」
Jes空💻📲 分享
3 months ago
ccsx (@ccsx_123) on X「【THE FIRST TAKE】由「Animelo Summer Live」(アニサマ)集結的有志之士ANISAMA FRIENDS:angela × オーイシマサヨシ × 奥井雅美 × TrySail × FLOW 將在台灣時間今晚9時正式公開《數碼寶貝》的名曲「Butter-Fly」大合唱影片!」
Jes空💻📲 分享
3 months ago
Jes空💻📲 分享
3 months ago
https://images.plurk.com/TgEBsGXjL1aqMdkuNRjz4.jpg 感謝配合。
Jes空💻📲 分享
3 months ago
https://images.plurk.com/5hXIPbRo3ahPzngvQTUQAj.jpg 歷史主張。
Jes空💻📲 分享
3 months ago
養樂多、松本清、明治冰淇淋都是這個集團引進台灣!台隆董事長的「差異化經營學」「【本文獲《經理人》授權刊登,原文標題:養樂多、松本清、明治冰淇淋,都由台隆集團引進台灣!董事長的「差異化經營學」】」
Jes空💻📲 分享
3 months ago 1
https://images.plurk.com/5fZS8mvvLNKSKsnAv66ZaC.jpg 真正的真正的真正(累
Jes空💻📲 分享
3 months ago
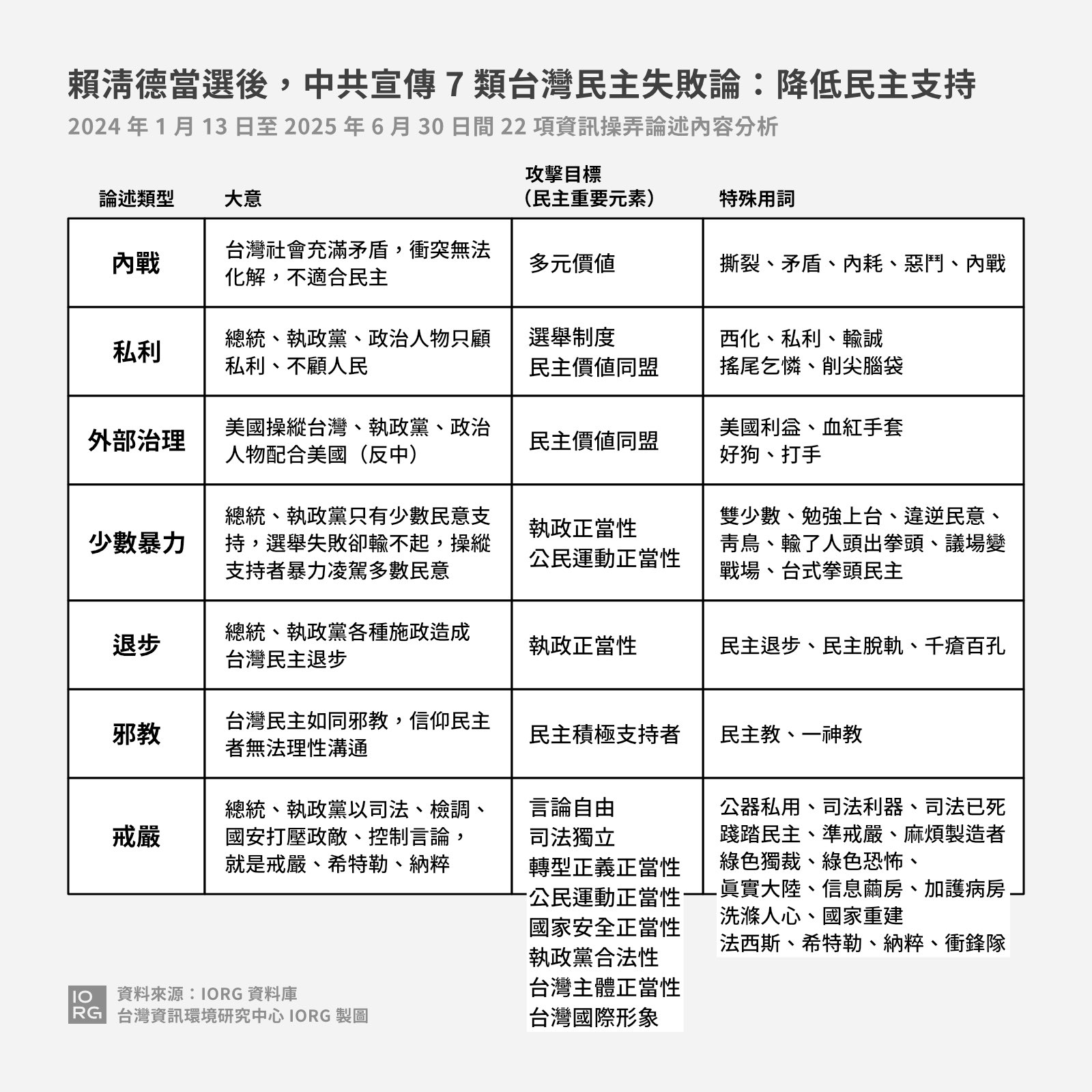
台灣資訊環境研究中心 IORG (@iorgtw) on X「🔔 賴清德上任後中共傳播 7 類 22 項台灣民主失敗論,利用民主重要元素、特性、制度、價值辯論攻擊民主政治
ℹ️ 目的:降低民主滿意、民主支持、使台灣民眾放棄民主
ℹ️ 現狀:過半台灣民眾同意民主是最好體制
ℹ️ 策略:強調民主被破壞,脫鉤「民主」「民主進步黨」」